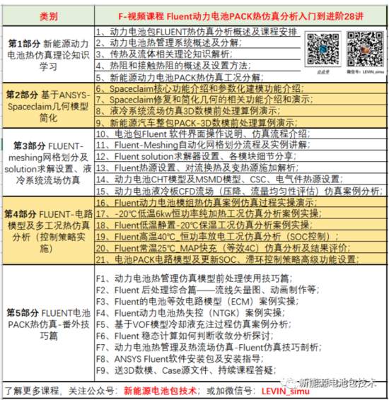
独家 | Ansys Fluent新能源动力电池PACK热仿









课程安排电池包PACK热仿真
第一部分 新能源动力电池热仿真理论知识学习
-
、新能源汽车电池PACK热仿真分析概述及课程安排
-
2、动力电池热管理系统概述及分解;
-
3、传热及流体相关理论知识解析;
-
4、热阻和接触热阻的概述及设置方法;
-
5、新能源汽车动力电池仿真工况分解;
第二部分 基于ANSYS-Spaceclaim软件3D数模前处理
-
6、Spaceclaim核心功能介绍和参数化建模功能介绍;
-
7、Spaceclaim修复和简化几何的相关功能介绍和演示;
-
8、液冷系统流场仿真3D数模前处理算例演示;
-
9、新能源汽车整包PACK-3D数模前处理算例演示;
第三部分 新能源动力电池液冷系统流场仿真及热仿真分析
-
10、电池包Fluent 软件界面操作说明、仿真流程介绍;
-
11、Fluent-Meshing自动化网格划分流程及实例讲解;
-
12、Fluent solution求解器设置、各模块细节分享;
-
13、Fluent热源设置、对流换热及变热源施加解析;
-
14、动力电池CHT模型及MSMD模型、CSC、电气件热源设置;
-
15、动力电池液冷板CFD流场(压降、流量均匀性评估)仿真案例分析;
第四部分 新能源动力电池热仿真进阶篇
-
16、Fluent动力电池模组热仿真案例仿真过程实操演示;
-
17、-20℃低温6kw恒功率纯加热工况仿真分析案例实操;
-
18、Fluent低温静置-20℃保温工况仿真分析案例实操;
-
19、Fluent高温40℃_恒功率放电工况仿真分析(SOC控制);
-
20、Fluent常温25℃_MAP快充(等效4C)仿真分析及结果评价;
-
21、电池PACK电路模型及更新SOC、滞环控制策略高级功能设置;
第五部分 番外技巧篇
-
F1、动力电池热管理仿真模型前处理使用技巧篇;
-
F2、Fluent 后处理综合篇——流线矢量图、动画制作等;
-
F3、Fluent的电池等效电路模型(ECM)案例实操;
-
F4、Fluent动力电池热失控(NTGK)案例实操;
-
F5、基于VOF模型冷却液充注过程仿真案例分析;
-
F6、Fluent 稳态计算如何判断收敛分析探讨;
-
F7、动力电池热管理及热流场仿真-Fluent仿真技巧剖析;
-
F8、ANSYS Fluent软件安装包及安装指导;
-
F9、送3D数模、Case源文件、持续课程答疑;
动力电池热管理设计仿真工程师需要具备以下5个方面技能和经验:
1、坚实的热流理论基础,具备完善扎实的热流体理论基础,能对工程中的传热和流动问题进行理论分析;
2、扎实的数学功底,热流体CFD仿真分析是将热流体物理现象抽象成数学模型,利用数值方法进行求解;
3、热仿真软件实际应用能力,掌握仿真技巧、网格质量及数量评估、结果快速处理能力;
4、丰富的工程实践经验,对于不同的问题能够进行合理的模型简化,能够结合自己的工程经验对实际问题进行评价并提出解决方案;
5、快速响应处事风格、不断学习永不满足的理想主义;

解决动力电池包MAP等效4C充电、热失控热抑制、恒功率AC/PTC滞环控制电路SOC模型设置教程;是目前市场上唯二一套从PACK模型的简化到热模型建立和后处理评价标准的系统讲解。希望能帮助到大家。
免责声明:以上内容源于网络公开信息,仅用于行业内的交流与学习。文章为作者独立观点,不代表公众号立场。如因作品内容、版权等存在问题,请于本文刊发30日内联系公众号,我们将立即删除相关内容。
新能源电池包技术 公众号特惠,为方便大家提升,限量50份半价出售全套《新能源电池包PACK设计入门到进阶26讲》、《Fluent新能源电池包PACK热管理仿真入门到进阶28讲+番外篇》视频课程,并送持续答疑!了解更多课程,加微信号详询:LEVIN_simu
声明:本文系转载自互联网,请读者仅作参考,并自行核实相关内容。若对该稿件内容有任何疑问或质疑,请立即与铁甲网联系,本网将迅速给您回应并做处理,再次感谢您的阅读与关注。
