中国中冶荣获17项2025年工程建设科学技术奖

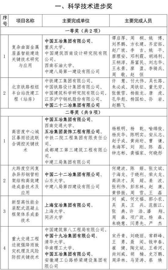
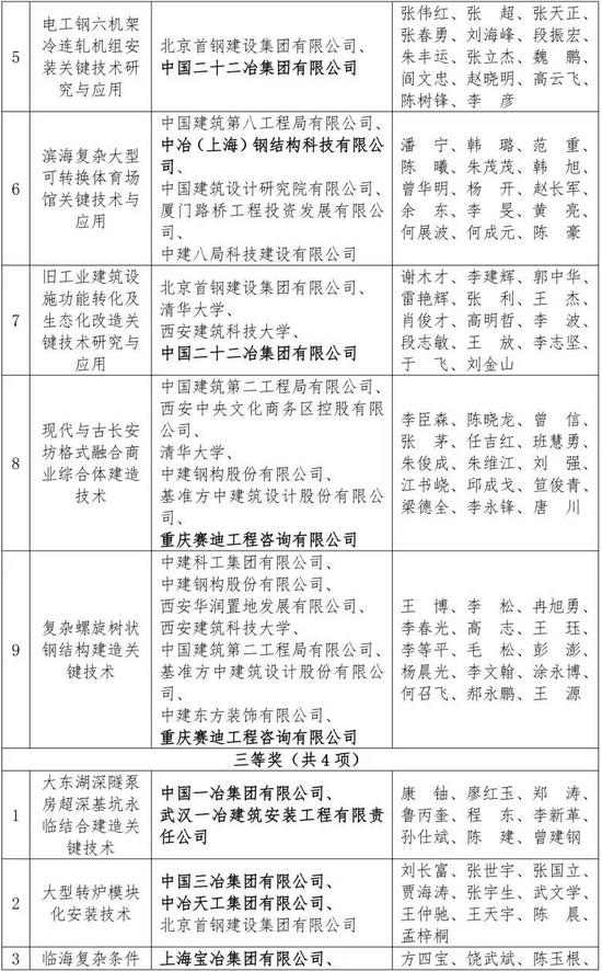
近日,中国施工企业管理协会正式公布2025年工程建设科学技术奖授奖结果,本年度,中国中冶共获17项奖励,其中,科学技术进步奖一等奖2项,科学技术进步奖二等奖9项,科学技术进步奖三等奖4项,技术发明奖三等奖1项,科学技术巾帼创新奖1项,获奖数量和水平继续位列同行前列。
中国五冶牵头完成的“复杂曲面金属屋盖智能建造关键技术研究与应用”项目荣获一等奖,针对复杂曲面金属屋盖体系“设计协同难、施工误差大、安装精度低”的难题,开发了复杂曲面屋盖智能协同设计平台,提出了基于点云数据的融合智能算法,研发了基于点云数据大型钢结构“非刚性配准-实时纠偏”智能施工技术,构建了“屋盖数字化设计-钢结构智能化施工-金属屋面高精度安装”三位一体技术体系。成果成功应用于昆明文化广场、成都天府艺术公园等53个工程,创造了显著的经济社会效益。
中国二十二冶参与完成的“北京铁路枢纽丰台站改建工程(站房)”项目荣获一等奖,研发了巨型钢结构高效建造、多体系交叉施工协同、智能运维与节能调控等关键技术体系,实现了“顶层高铁、地面普铁、地下地铁”的复合交通模式,深度融合绿色建筑与智能客站技术,显著提升了运输效率和旅客体验。创新成果已在雄安高铁站房成功应用,为我国交通强国建设提供科技支撑。
工程建设科学技术奖是经国家科学技术奖励工作办公室批准设立的社会力量科技奖励,奖励在工程建设科学技术进步活动中作出突出贡献的个人和组织,是全国工程建设行业的权威奖项。
中国中冶科技工作始终充分贯彻落实公司发展战略,紧紧围绕“一核心两主体五特色”业务体系,持续加强科技研发与技术攻关,系统布局和培育重大科技成果,深度开展产学研协同合作,全力推动重大科技成果转化应用,坚定不移锚定“一创两最五强”奋斗目标,为推动企业再转型再升级提供科技动力。
中国中冶获2025年度工程建设科学技术奖项目名单




2026
来源丨中国中冶科技部
在这里
中国中冶
第2577期
6084篇
与您相遇

声明:本文系转载自互联网,请读者仅作参考,并自行核实相关内容。若对该稿件内容有任何疑问或质疑,请立即与铁甲网联系,本网将迅速给您回应并做处理,再次感谢您的阅读与关注。
